北华航天工业学院

211 | 985 | 双一流 | 理工
河北省 本科 省重点 公办

3315

进德修业,精益求精

0316-2081175,2081723,2081079,2081317,2083179

http://www.nciae.edu.cn/

校园
视频
图片

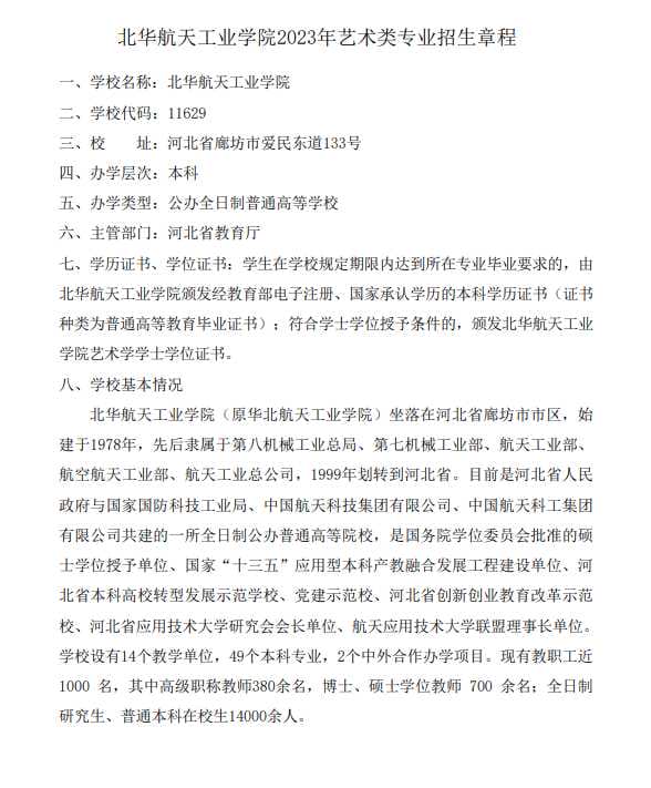
北华航天工业学院2023年艺术类专业招生章程

2023-02-13 08:35:11      分享至:

北华航天工业学院2023年艺术类专业招生章程

2023-02-13 08:35:11